服务咨询电话:400-826-0106
阳谷县2022年投资4.4亿,完成5.15万户清洁取暖改造
来源:热泵产业观察 发布时间:2022-04-09 浏览量:904

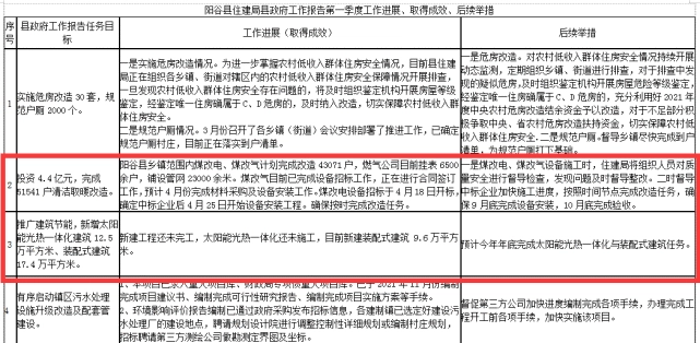
        根据相关内容显示,2022年阳谷县预计投资4.4亿元,完成51541户清洁取暖改造。工作进展方面,该文指出,阳谷县第一季度乡镇范围内煤改电、煤改气计划完成改造43071户,燃气公司目前挂表6500余户,铺设管网23000余米。煤改气目前已完成设备招标工作,正在进行合同签订工作,预计4月份完成材料采购及设备安装工作。煤改电设备招标于418日开标,确定中标企业后425日开始设备安装工程。确保按时完成改造任务。后续,阳谷县一是煤改电、煤改气设备施工时,住建局将组织人员对质量安全进行督导检查,发现问题及时督导整改。二时督导中标企业加快施工进度,按照时间节点完成改造任务,确保9月底完成设备安装,10月底完成验收。



 浙公网安备 33018502001628号   Capright © 2016 杭州真心热能电器有限公司 All Rights Reserved. Designed 浙ICP备13036914号-1 网站XML地图
投资有风险,选择需谨慎